 
    
来源:瑞恩资本RyanbenCapital杠杆炒股公司
 
2025年3月11日,来自江苏泰州的双登集团股份有限公司SHUANGDENG GROUP CO., LTD.(以下简称“双登集团”)向港交所递交招股书,拟香港主板IPO上市。这是继其于2024年8月27日递表失效后得再一次申请。
双登集团曾于2023年6月28日向深交所提交A股上市申请,并于2024年4月9日撤回有关申请。
 
双登集团招股书链接:
https://www1.hkexnews.hk/app/sehk/2025/107186/documents/sehk25031101277_c.pdf
 
主要业务
双登集团,成立于2011年,作为大数据及通信领域能源存储业务的领先公司,专注于设计、研发、制造和销售储能电池及系统。
截至2024年12月31日,双登集团服务了五家全球十大通信运营商及设备商、近30%全球百大通信运营商及设备商、以及中国五大通信运营商及设备商。双登集团服务中国十大自由数据中心企业的80%,以及中国十大第三方数据中心企业的90%。
根据弗若斯特沙利文的数据:
于2023年按出货量计,双登集团在全球通信及数据中心储能电池供货商中排名第一,市占率达10.4%。
于2023年按新增装机容量计,双登集团在全球储能电池供货商中排名第十,市场份额达到3.4%。
于2023年按新增装机容量计算,双登集团在中国市场的储能电池供货商中排名第八,市场占有率达到5.8%。
双登集团,通过对于通信基站、数据中心、电力储能等领域储能应用客户服务十余年的累计的丰富经验,能够充分受益于大数据时代带来的巨大的市场机遇、并持续引领行业发展。
通信基站储能,双登集团与中国移动、中国联通、中国电信及中国铁塔等中国领先通信运营商及设备商建立长期合作关系,海外市场方面成功进入爱立信、沃达丰、挪威电信等世界知名企业供应链。根据弗若斯特沙利文,于2023年按出货量计,双登集团在全球通信基站储能市场排名第一,市场份额达9.7%。
数据中心储能,自2018年以来,双登集团陆续与阿里巴巴、京东、百度、万国及秦淮数据等达成合作。于2022年,公司创新性在中国打造的首例规模化数据中心‘备电+循环’复合储能项目,成功向雄安城市超算中心供应产品。目前,公司的数据储能产品已累计应用于数百家数据中心。根据弗若斯特沙利文,于2023年按出货量计,双登集团在全球数据中心储能市场排名中国企业第一,全球市场份额达12.5%。
电力储能场景,双登集团参与了国网张北储能系统项目的开发,该项目是自2011年展开营运以来截至目前以装机容量计算全球最大的新能源示范发电站,集风电、太阳能光伏发电、储能系统及智能电力传输新能源发电站于一体。此后,公司在中国不同地区以及柬埔寨、蒙古、几内亚及中非落地储能项目。于2016年,双登集团开始开发商业和住宅环境中的储能电池。公司的产品销往欧洲、非洲、亚洲及其他18个国家及地区。根据弗若斯特沙利文,于2023年按商业及住宅储能电池出货量计,双登集团开为中国领先的公司之一。
双登集团的收入主要来自销售储能电池,包括锂离子电池及铅酸电池。专注于满足客户在各种应用情境中的储能需求,包括通信基站储能电池、数据中心储能电池、电力储能场景的储能电池、其他场景储能电池,包括UPS及启停电池等。
锂离子电池:主要为磷酸铁锂电池,软包电池、方形铝壳电池。
铅酸电池:包括吸水玻璃垫电池、胶体电池、铅碳电池。
 
 
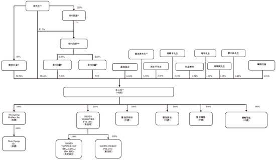
股东架构
招股书显示,双登集团在上市前的股东架构中,
杨善基先生,直接持股38.61%;
杨善基先生、钱五珍女士夫妇分别拥有80%、20%的双登投资,持股30.59%;
杨善基先生控制的雇员激励平台包括泰州合赢、泰州合鑫,分别持股5.30%、3.80%。
杨善基先生合共可行使上述合计约78.29%的投票权。
湖北省高新产业投资集团,通过枣阳基金持股6.14%;
钱冰清先生,持股3.35%;
祝士平先生,持股3.35%;
周跃章先生,持股3.35%;
广州凯龙、建信国贸作为执行合伙人的恒盛紫竹持股1.74%;
周平先生,持股1.67%;
周伟钢先生,持股1.67%;
翟立锋先生,持股0.42%;
夏进强先生作为执行合伙人的襄阳投资,持股0.01%。
 
董事会
双登集团董事会由7名董事组成,包括:
3名执行董事:杨锐博士(董事会主席、行政总裁,杨善基先生的儿子)、杨宝峰博士(副总经理)、贺蓉女士(财务总监、董事会秘书兼联席公司秘书);
1名非执行董事:钱善高先生(曾任双登集团投资证券部资深经理,钱冰清先生的父亲);
3名独立非执行董事:殷俊明博士(南京信息工程大学商学院教授)、王进博士(北京国合智慧能源法律代表、国合洲际能源咨询(北京)院院长、新能源国际投资联盟常务副主席)、王熹博士(香港理工大学会计与金融学院助理教授)。
监事会包括3名成员:楼志强先生(监事会主席、技术中心技术总监)、孙彩云女士(制造及交付中心副总经理)、黄学工先生(品质部副总经理)。
除执行董事外,高管还包括钱友网先生(副总经理,杨锐博士的表兄弟)。
公司业绩
招股书显示,在过去的2022年、2023年、和2024年,双登集团的营业收入别为人民币40.72亿、42.60亿和44.99亿元,相应的净利润分别为人民币2.81亿、3.85亿和3.53亿元。
 
中介团队
双登集团是次IPO的中介团队主要有:
中金公司、建银国际、华泰国际为其联席保荐人;
安永为其审计师;
泰和为其公司中国律师;
美迈斯为其公司香港及美国律师;
中伦为其券商中国律师;
瑞生为其券商香港及美国律师;
东方融资为其合规顾问;
弗若斯特沙利文为其行业顾问。
 海量资讯、精准解读,尽在新浪财经APP
                海量资讯、精准解读,尽在新浪财经APP
            
            
            
			
			
责任编辑:王若云 杠杆炒股公司
文章为作者独立观点,不代表168股票配资_实盘配资查询机构_联华证券实盘观点